Take a look at the Recent articles

ICC Colour management specifications for medical image applications

Phil Green

Department of Computer Science, NTNU, Norway

E-mail : bhuvaneswari.bibleraaj@uhsm.nhs.uk

Ming Ronnier Luo

State Key Laboratory of Modern Optical Instrumentation, Zhejiang University, Hangzhou, China

School of Design, Leeds University, Leeds, UK

DOI: 10.15761/NMBI.1000141

Article
Article Info
Author Info
Figures & Data

Abstract

Due to the increasing usage of the imaging devices in medical applications, color management is becoming important. The goal is to achieve accurate colour reproduction. A workflow of colour management was proposed in 2006 and each element was introduced. It includes two path ways: device dependent input image such as RGB signals from an input device, and reflectance from a multispectral imaging system. The workflow includes gamut mapping, elements of forward and inverse of device characterization and colour appearance modelling. Nowadays, the workflow has been fulfilled by the International Color Consortium (ICC) system. An introduction of the system will be given including ICC profile, profile connection space, and most recent version, iccMAX, which is an extended version of ICC version 4 including spectral images, BRDF, medical images. For the latter, there are functionalities to perform colour management for two kinds of medical images: false- and true- colour images. Methods are given to explain how to process these images.

Introduction

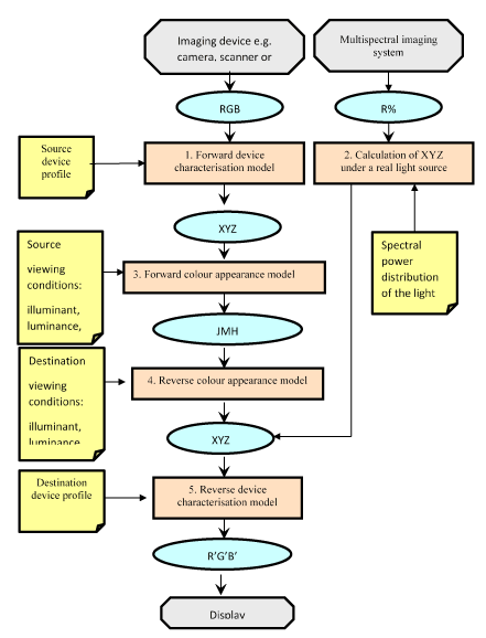
In 2006, a paper entitled ‘A color management framework for medical imaging applications’ was published [1]. It reviewed the available technologies of colour imaging for various medical applications. It addressed that robust diagnosis relies upon satisfactory cross-media colour reproduction between physical specimens and digital images displayed on different displays and observed under disparate viewing conditions. A colour management framework as shown in Figure 1 was proposed. It includes 2 pathways according to different input data, one for the device-dependent signals of imaging devices such as digital camera, scanner, display, printer, and the other for the spectra from multispectral imaging systems. The major components include the forward and reverse device characterisation models to transform the devices’ signals from/to the CIE colorimetric specification [2], and the forward and revise colour appearance model to transform CIE specifications from/to colour appearance terms (the most recent model is now CAM16 [3] to supersede the earlier CIECAM02).

Figure 1. A colour management framework for medical imaging.

The ICC system

Nowadays, the colour management specification of International Color Consortium (ICC), has been most widely used. It provides ICC profiles to connect different input and output devices and ensure controlled colour reproduction, within the available gamut of the output systems. Device-dependent image data in a source colour encoding are transformed first into a reference intermediate colour space (known as the Profile Connection Space, or PCS), and subsequently into device-dependent image data for the destination colour encoding [4]. By mapping via the ICC PCS, based on well-defined CIE colorimetry, it is possible to preserve the appearance of the image and to systematically account for differences in viewing conditions and colour gamut. The ICC profile encodes the transform between device-dependent colour data encoding and the PCS, so that each device requires a single ICC profile to be used inter-operably with other devices in a colour managed workflow. The profile is generated by the process of device characterisation, as described above, and incorporates adjustments for different colour appearance viewing conditions and media gamut if required.

The ICC colour management architecture was originally designed for the graphic arts industries. Medical imaging has some additional requirements, and the best way to satisfy these is actively discussed in the ICC Medical Imaging Working Group [5]. An optional extension to the current version 4 of the profile format, known as iccMAX [6], has been developed so that these and other requirements can be addressed.

The DICOM specification defines a Gray Scale Display Function (GSDF) [7] in terms of the relative luminance’s that should be produced from the digital drive level under different conditions of display peak luminance and ambient viewing. For a single set of conditions an ICC v4 profile can be used, but if it is desired for an application to input the conditions at run-time using a single profile, an iccMAX profile is needed. Examples of such profiles can be found in the iccMAX Reference Implementation [8].

Medical images are divided into two categories, false-colour and true-colour. The former images are mainly from the grey scale and the information from colour palettes is added for feature discrimination. The latter images come from imaging devices or multi-spectral imaging system. The intention is to achieve accurate colour reproduction via colour management framework.

For false-colour images, several different palettes exist [9], and the effect of viewing on uncharacterized displays have been analysed [10]. Defining a palette in terms of RGB drive levels is a common procedure, but unless the display is calibrated to an appropriate standard the resulting display will be device-dependent. An alternative approach is to use an ICC Named Color profile to map palette colours into the ICC PCS, and then use a profile appropriate to the display to match the PCS colours.

For true-colour images, the ICC colour management framework can be used to match the colours of the original object or scene. More often, the image is rendered during the acquisition process in such a way that its colorimetry represents that of a reference display, such as the one defined in the sRGB specification [11]. This is known as an output-referred image state. To view the image correctly, either the display is calibrated so that it matches the reference display, or a display profile is used to convert from reference display to the actual user display.

It should be noted that in ICC colour management the default assumption is media-relative colorimetry, i.e. the white point of the source medium is matched to the white point of the destination medium. This is particularly appropriate for displays, since the user is largely adapted to the display white point. For reflective media it is possible to match the actual media white point luminance and chromaticity (within the range available in the destination gamut) using the ICC-Absolute Colorimetric rendering intent in a v4 profile, but in the rare case that absolute luminance matching is required for a display, luminance rescaling can be performed using an iccMAX profile.

Conclusion

After all these years, the colour management framework for medical applications (see Figure 1) has been widely used. This article updates the application of CIE colorimetry defined by the ICC specification. It is in widespread use in many application areas and is actively being updated to ensure that the needs of the medical imaging community are met.

References

  1. Luo MR (2006) A colour management framework for medical imaging applications. Comput Med Imaging Graph 30: 357-361. [Crossref]
  2. CIE (2004) Colorimetry, CIE Publication 15:2004, Central Bureau of the CIE, Vienna.
  3. Li CJ, Li Z,Wang Z, Xu Y,Luo MR, et al. (2017) Comprehensive color solutions, CAM16, CAT16 and CAM16-UCS. Col Res Appl 42: 703-718.
  4. ISO 15076-1:2010 Image technology colour management-Architecture, profile format and data structure, ISO, Geneva.
  5. http://www.color.org/groups/medical/medical_imaging_wg.xalter
  6. ICC.2:2018 Image technology colour management-Extensions to architecture, profile format, and data structure.
  7. NEMA (2011) Digital Imaging and Communications in Medicine (DICOM), Part 3.14, “Grayscale Standard Display Function”.
  8. http://www.color.org/iccmax/index.xalter#reficcmax
  9. NEMA (2011) Digital Imaging and Communications in Medicine (DICOM), Part 6 Annex B, “Well known color palettes”.
  10. http://www.color.org/whitepapers/ICC_White_Paper44_visualization_of_medical_color_content.pdf
  11. IEC 61966-2-1:1999, Multimedia systems and Equipment- color measurement and management-part 2-1: Color management- Default RGB color space- sRGB. 

Editorial Information

Editor-in-Chief

Dr. Rex Cheung
Columbia University School of Mediciness

Article Type

Review Article

Publication history

Received date: May 18, 2018
Accepted date: June 01, 2018
Published date: June 29, 2018

Copyright

© 2018 Green P. This is an open‑access article distributed under the terms of the Creative Commons Attribution License, which permits unrestricted use, distribution, and reproduction in any medium, provided the original author and source are credited.

Citation

Green P (2018) ICC Colour management specifications for medical image applications. Nucl Med Biomed Imaging 3: DOI: 10.15761/NMBI.1000141

Corresponding author

Ming Ronnier Luo

Professor, College of Optical Science and Technology, Zhejiang University, China and Visiting Professor of Color Science and Imaging, University of Leeds, Leeds, UK

E-mail : bhuvaneswari.bibleraaj@uhsm.nhs.uk

Figure 1. A colour management framework for medical imaging.